
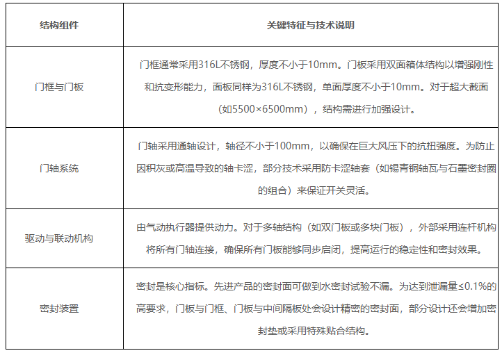
一、 逆止门核心结构与组件
引风机气动逆止门专为大型锅炉烟风系统设计,其结构需要承受高温、高压和含尘烟气的考验。根据近期的电厂改造项目,其关键部件和材质要求如下:

二、 逆止门工作原理与动作过程
引风机气动逆止门的工作过程围绕“快速开启、严密关闭”的核心逻辑进行,具体如下:
1. 开启过程(引风机启动时)
当引风机启动指令发出,压缩空气进入气动执行器。执行器通过驱动外部的连杆摇臂机构,带动门轴旋转,从而将门板从关闭位置推向打开位置。门板全开时,其平面与气流方向平行,流道几乎无阻挡,设计目标是实现流动阻力为零,从而降低风机能耗。
2. 全开状态(引风机正常运行时)
在风机正常运行期间,门板保持全开。由于流道顺畅,不仅能减少能量损失,还能显著降低气流撞击门板产生的涡流噪声。
3. 关闭过程(引风机停运时)
当引风机停止或因故障跳闸,控制系统会联动(或失气)使气动执行器动作。门板在执行器驱动、介质压力(烟气倒流压力)和门板自身重力的多重作用下,迅速向关闭位置旋转。联动机构保证多块门板同时关闭,最终与门框和密封面紧密贴合,实现零泄漏截断,彻底防止烟气倒流和风机转子倒转。
产品图
三、 逆止门技术优势与总结
相比传统的百叶窗挡板门,现代引风机气动逆止门通过上述结构和原理,实现了以下关键改进:
绝对的安全性:通过≤0.1%的超低泄漏率,彻底杜绝因烟气倒灌导致的风机倒转,保障了检修人员的安全和设备稳定。
显著的节能性:全开时零阻力设计,可降低风机电流约2A,消除了传统挡板门因关不严造成的能量损失。
高度的可靠性:坚固的不锈钢结构、通轴设计以及防卡涩技术,确保了在恶劣工况下的长期稳定运行和开关灵活性。
以上就是引风机气动逆止门的结构原理。请问您还想了解它的安装维护要点,还是具体的选型参数?
四、逆止门订货须知
由于逆止门属于非标定制产品,最准确的做法是:
现场测量:精确测量现有引风机出口烟道的内部尺寸(宽×高)。
明确工况:提供系统的工作压力、工作温度、介质特性等。
咨询厂家:将测量数据和工况要求提交给专业的逆止门生产厂家华能电力辅机,由他们进行设计和选型。


通过中商114


冀公网安备13010402002588